Enjoying the newsletter? Your feedback helps us grow and reach more developers.

Share your testimonial →

Today's Articles

The Right Way to Hire a Dedicated .NET Developer Without Costly Mistakes

https://medium.com/predict/the-right-way-to-hire-a-dedicated-net-developer-without-costly-mistakes-7df52a552cf8?source=rss------dotnet-5

A few years ago, a startup founder I worked with learned a lesson the hard way. Continue reading on Predict »

File I/O Performance: Picking the Fastest Weapon in Your Arsenal

https://dotnettips.wordpress.com/2026/01/11/file-i-o-performance-picking-the-fastest-weapon-in-your-arsenal/

This article provides insights on the fastest file I/O methods for .NET 10, emphasizing benchmarks with 1 MB payloads.

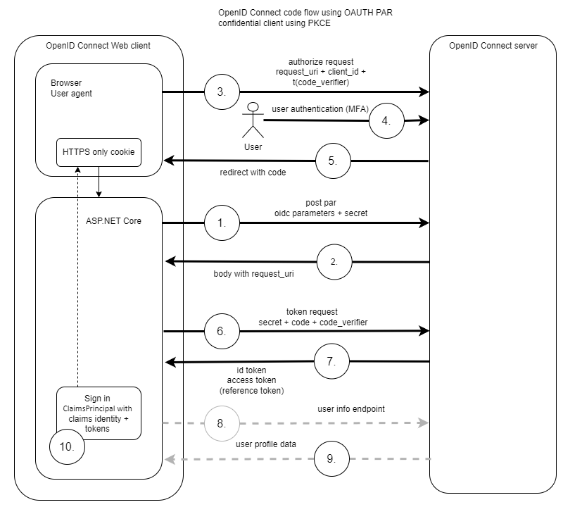
Set the amr claim when using passkeys authentication in ASP.NET Core

https://damienbod.com/2026/01/05/set-the-amr-claim-when-using-passkeys-authentication-in-asp-net-core/

The post shows how to set the correct amr value when authenticating using ASP.NET Core Identity and passkeys in .NET 10. When authenticating using OpenID Connect and passkeys authentication, the OpenI...

Stop Writing Boilerplate: How C# Source Generators Are Saving MVVM

https://medium.com/@artillustration391/stop-writing-boilerplate-how-c-source-generators-are-saving-mvvm-90204547066b?source=rss------csharp-5

The “Manual Era” of C# is over. If you are still writing backing fields and PropertyChanged strings, you are paying a tax you no longer…

Implementing the Result Pattern in .NET: A Complete Guide

https://medium.com/@rsen253/implementing-the-result-pattern-in-net-a-complete-guide-aa0b70f1078e?source=rss------dotnet-5

Implementing the Result Pattern in .NET: A Complete Guide Continue reading on .Net Programming »

C# 14 in .NET 10: language features that actually matter in production

https://medium.com/@anderson.buenogod/c-14-in-net-10-language-features-that-actually-matter-in-production-4885bfbbd083?source=rss------csharp-5

C# 14 is not about syntactic novelty. It is about reducing friction in patterns teams already use: extensions, domain modeling, source…

The Cross-Cutting Concern Fallacy in .NET Architecture: Is Middleware a Solution or a Trap?

https://medium.com/teknopost/net-mimarisinde-%C3%A7apraz-kesim-kayg%C4%B1s%C4%B1-yan%C4%B1lg%C4%B1s%C4%B1-ara-katman-yaz%C4%B1l%C4%B1m%C4%B1-bir-%C3%A7%C3%B6z%C3%BCm-m%C3%BC-yoksa-bir-tuzak-7d731165e586?source=rss------dotnet-5

When you start an enterprise project, everything is rosy. Continue reading on TeknoPost »

Context Is the Bottleneck in Software Development

https://codeopinion.com/context-is-the-bottleneck-in-software-development/

Software development context is the real bottleneck, not writing code. AI can generate code fast, but without context, boundaries, and language, you get coupling and brittle systems. YouTube Check out...

The Better Way to Configure Entity Framework Core

https://medium.com/@mariammaurice/the-better-way-to-configure-entity-framework-core-8a5883c082e6?source=rss------dotnet-5

A Story About Control, Clarity, and Taking Back Ownership (With Real Code)

ASP.NET Community Standup - What's next for Orleans?

https://www.youtube.com/watch?v=GeRsZAc0lNA

DbContext Fundamentals — What Every Developer Gets Wrong

https://medium.com/@compileandconquer/dbcontext-fundamentals-what-every-developer-gets-wrong-667551ba9b3e?source=rss------dotnet-5

Every .NET developer uses DbContext. We configure it once during project setup, inject it into our services, and forget about it. It just…

Mastering Business Logic in .NET: A Deep Dive into the Specification Pattern

https://medium.com/@a7md.fre7at/mastering-business-logic-in-net-a-deep-dive-into-the-specification-pattern-f526e43bc99b?source=rss------dotnet-5

The Hidden Cost of Scattered Business Rules

The Problem We’re Solving

https://medium.com/@tatteddev/the-problem-were-solving-bc8ebdae1645?source=rss------csharp-5

Building multi-tenant applications with proper observability is harder than it should be. You end up with:

Keep Reading

No posts found